
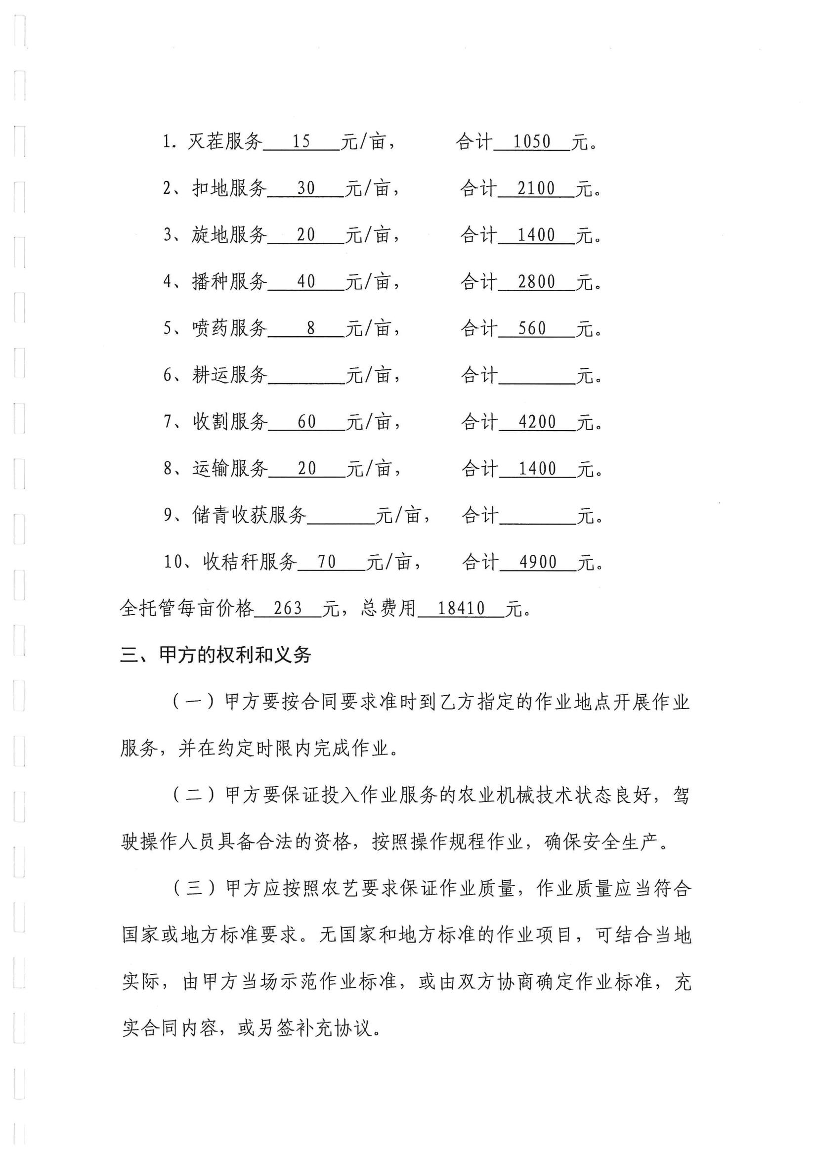
服务价格263.00元/亩
服务品种
服务类型
服务时间
服务区域
服务主体
距离结束
浏览次数
服务标准
1、耕翻作业
旱田平翻25-30厘米,水田耕翻20厘米
要求:各犁铧深浅一致,误差正负1厘米,翻垡整齐、不漏耕、无立垡、无坐垡,地面平整,没有堑沟和闭垄。作业时先翻枕地,耕堑直,百米直线度正负不超15厘米,不允许出现三角抹斜地,地头整齐,到头到边。作业条件允许时,要带合墒器。
2、耙地作业
轻耙10-13厘米,重耙20-25厘米,达不到深度要采取农具加重措施,耙后平方米直径大于5厘米的土块不超过10-12个。耙茬地要消灭垄台,耙到头到边,不漏耙,耙后带耢子,以防跑墒。
3、起垄作业
垄距相等,往复堑垄距误差不超正负5厘米,垄距误差不超正负2厘米,垄向直,50米直线度误差不超5厘米,无明条,无垡块,无张口垄,地头整齐,镇压后垄高不低于12厘米。
4、镇压作业
及时镇压,防止跑墒,不拖堆拥土,不重压,不漏压,严格实行限速作业。
5、深松作业
各杆尺入土深度应一致,深度30厘米以上。
6、旋耕作业
深度应达到12-14厘米,均匀一致,不漏旋,到头到边。
7、播种作业
严防种子混杂。换品种时必须彻底清扫,定量灌袋,播量准确,按计划播量误差不超10%,播种行距误差正负不超2.5-5厘米,往复间距误差不超正负3厘米,地头起落线整齐,不漏播,下种均匀,不缺苗断条。播深一致,正负不超3厘米左右。复土严密,不露籽,播行直、不漏播、不重播、不撒种、不撒肥。
8、中耕作业
不偏墒、不压苗、不伤苗、不漏耕,地头起落一致,一、二遍中耕要有坐犁土,封垄中耕要有垄峰。
9、喷药喷肥作业
配药时应先将农药兑成母液,药箱先加水三分之二时,将母液注入箱内,再加入另外三分之一的水,最后进行搅拌,喷雾压力每平方厘米达3-5公斤力,各喷嘴高低差不大于5毫米,各喷嘴雾化良好,喷量一致,误差不大于5%,全田喷雾作业时,各喷嘴喷幅不重、不漏,适时喷药,用量准确,喷雾均匀,恒速作业。喷完药后,及时清洗药罐、药管、药泵、喷头,做到“四不漏、六不喷、八保证”。四不漏:不漏课、不漏水、不漏药、不漏喷;六不喷:不过滤搅拌不喷、压力不够不喷、水量不足不喷、雾化不好不喷、整地不好不喷、三级风以上不喷;八保证:药量准、流量匀、水量足、泵压稳、有过滤搅拌、雾化好、着药匀、不后滴。
10、收获作业
适时收获,不漏粮、不跑粮、不漏割、不留毛耳茬、不掉穗掉枝,不炸荚落粒,不破碎、不撒粮,无泥花脸,脱粒净。综合损失:小麦不超2%,大豆不超2%,水稻、玉米不超3%。破碎率:小麦不超3%,大豆不超3%,水稻不超1%。
服务图片